手机APP
|
人人通空间-宁夏教育资源公共服务平台
您好,请
登录
固原市第六中学
首页
新闻
资源
应用
资讯分类
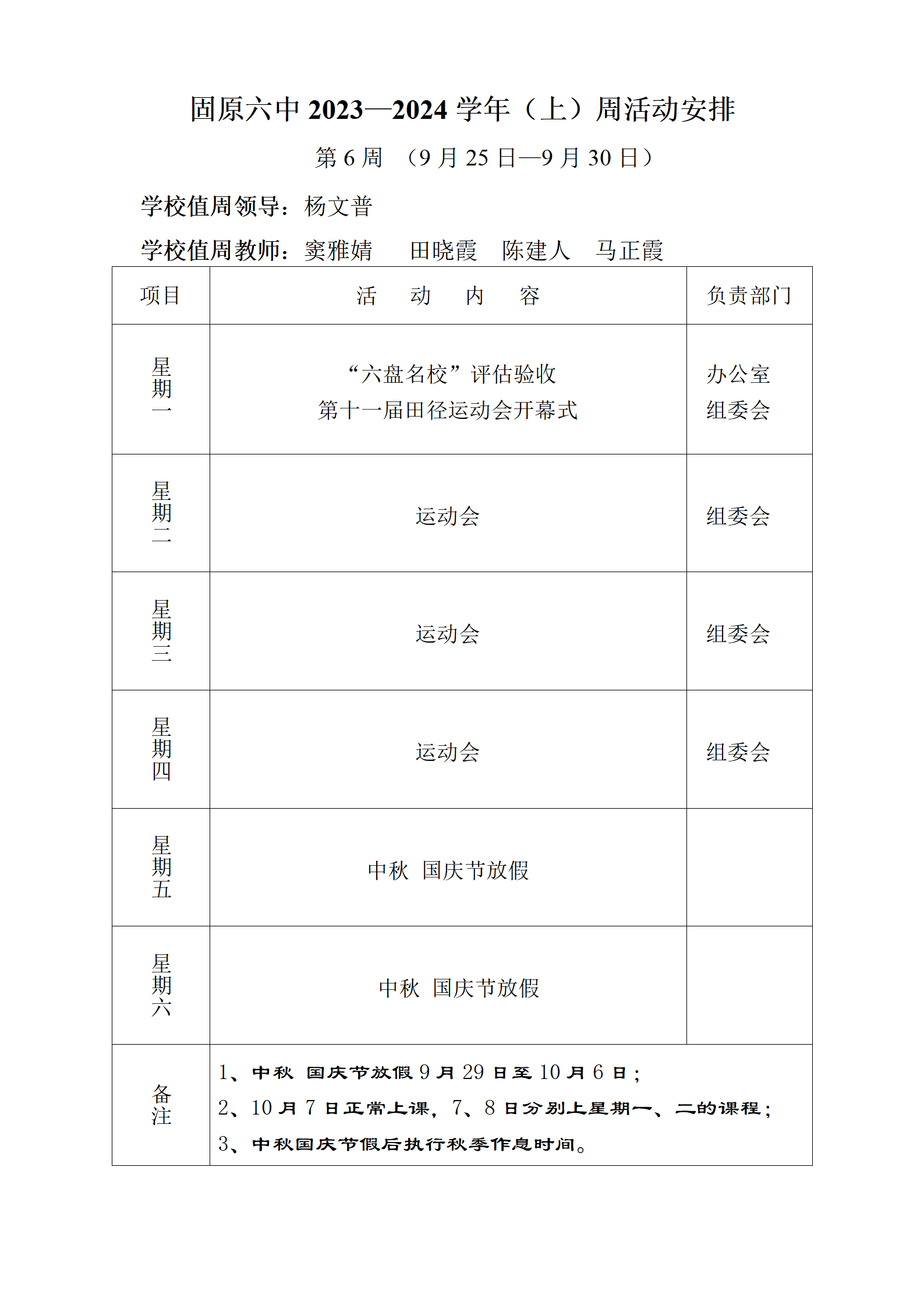
固原六中2023—2024学年(上)第6周活动安排
发布时间:
2023-09-25 17:56
发布单位:
固原市第六中学
浏览量:
6313
【公开】
1
/
点赞
(0)
分享到:
上一篇:
固原六中2023—2024学年(上)第7周活动安排
下一篇:
固原六中2023—2024学年(上)第5周活动安排
评论
还能输入
140
字
用户评论