手机APP
|
人人通空间-宁夏教育资源公共服务平台
您好,请
登录
固原市第六中学
首页
新闻
资源
应用
资讯分类
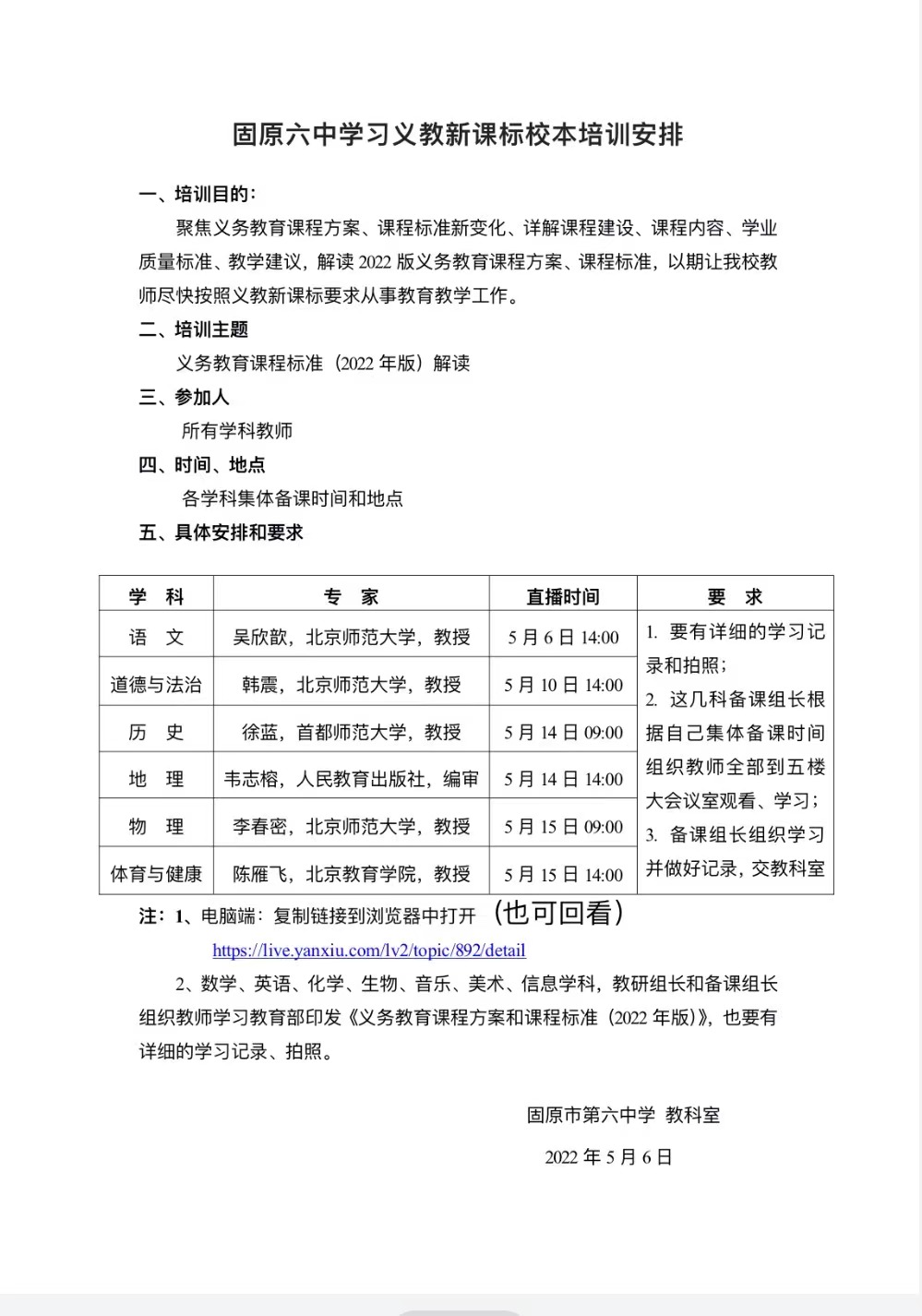
固原六中学习义教新课标校本培训安排
发布时间:
2023-09-07 10:24
发布单位:
教科室
浏览量:
2610
【公开】
1
/
点赞
(0)
分享到:
上一篇:
固原六中关于参加义务教育新课程标准 原州区级培训的安排
下一篇:
学习“新课标”,促进“新思考”,引领“新教学” ——固原六中学习新课程标准活动
评论
还能输入
140
字
用户评论